Перейти к содержимому

TGS8596

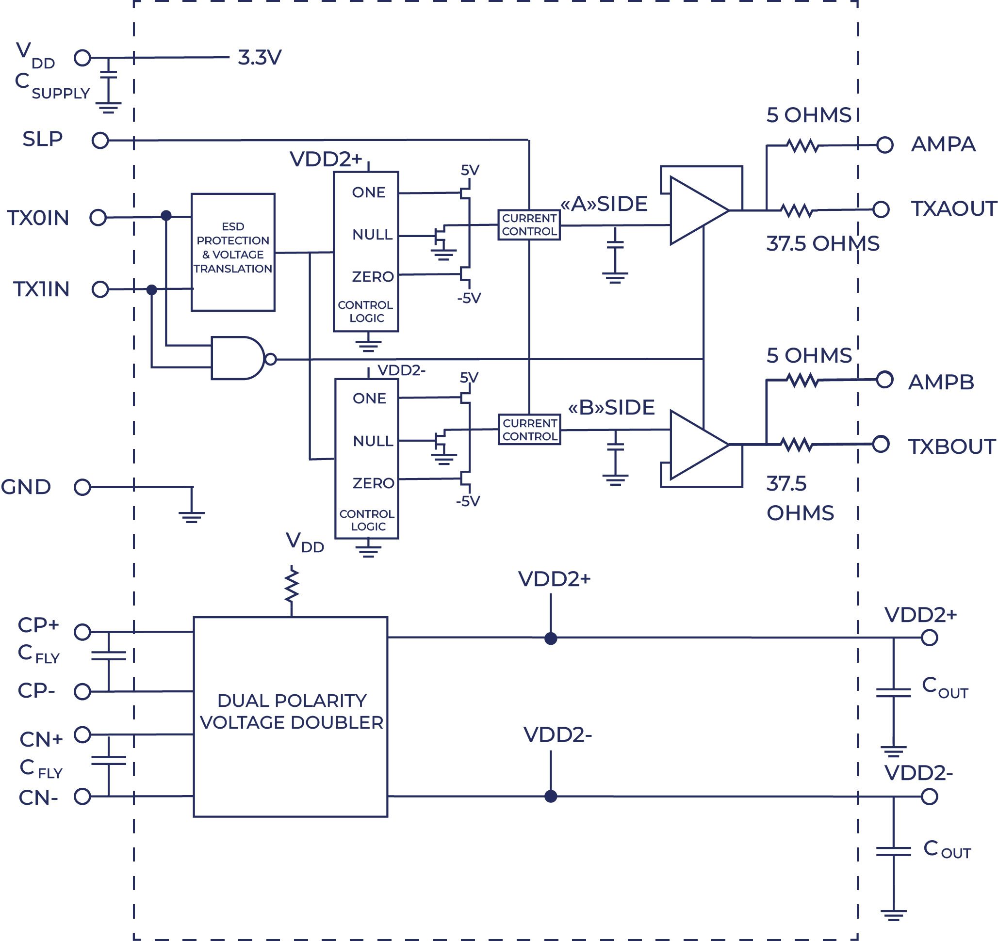
TGS8596 is a single-channel ARINC 429 bus driver circuit. It is powered by a single power supply of 3.3V and has a self-boosting module inside to generate positive and negative high voltages.
TGS8596 can pin-to-pin replace HI-8596.
Differential Linear Driver
    • Replacement:
      HI-8596
    • Compatibility:
      Direct analogue
    • Interface:
      ARINC 429
    • Operating voltage:
      3,3 V
    Replacement for manufacturer:

    Ordering part number:

    TGS8596-C, package: CSOP-16 (Ceramic)
    TGS8596-P, package: SOP-16 (Plastic)