Перейти к содержимому

TGS8585

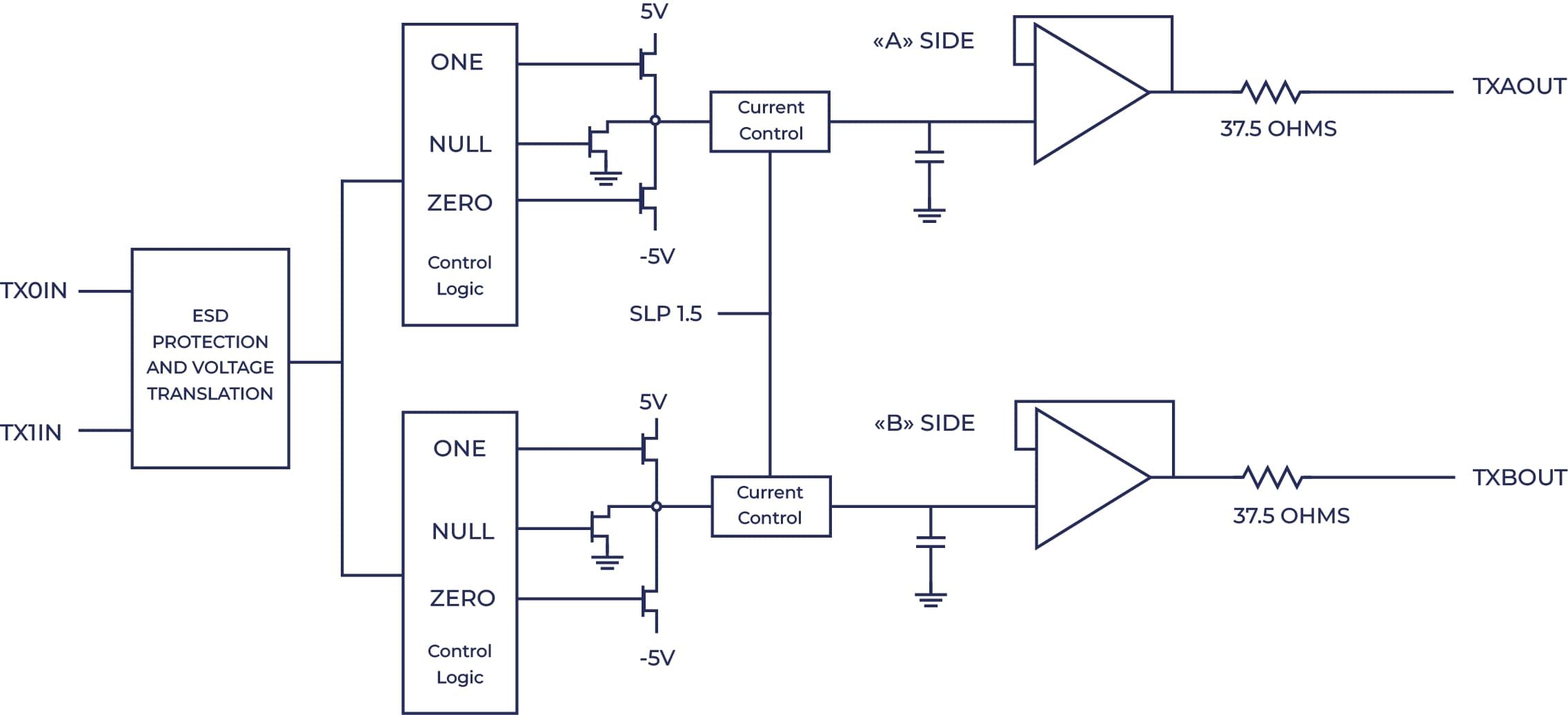
TGS8585-P is a signal driver circuit that complies with the ARINC429 aviation bus protocol.
Its main function is to convert 0-5 V differential digital signals into ±5V ARINC429 bus analog signals for transmission, with a maximum transmission rate of 100 Kbps.
It is mainly used in the aviation field and is compatible with the foreign chip HI-8585.
Linear driver
    • Replacement:
      HI-8585
    • Compatibility:
      Direct analogue
    • Interface:
      ARINC 429
    • Operating voltage:
      +11.4V to +16.5V
    Replacement for manufacturer:

    Ordering part number:

    TGS8585-P